郭为出席“数字金融创新应用与发展”研讨会,谈数字技术助力普惠金融
发布时间:2021-11-25

以下文章来源于金融科技研究 ,作者CFT50

11月24日,由北京金融街服务局、国家金融与发展实验室金融科技研究中心和中关村西城园管委会联合主办,金融科技50人论坛、BB贝博艾弗森官网协办,中国人民大学国家发展与战略研究院、中国人民大学国际货币研究所、中国社科院产业金融研究基地、北京立言金融与发展研究院、浙江大学互联网金融研究院、中关村互联网金融研究院、深圳市金融科技协会、广州市数字金融协会、厦门鹭江金融科技研究院、成都市科技金融协会支持的“数字金融创新应用与发展”研讨会暨“NIFD-DCITS金融科技创新案例”新书发布仪式在北京金融街i客厅举行。

当前,数字化浪潮扑面而来,其中数字经济是以数据资源作为关键生产要素、以现代信息网络作为重要载体、以信息通信技术的有效使用作为效率提升和经济结构优化的重要推动力的一系列经济活动。与之相应,金融领域也是如此。虽然存在风险与挑战,但全球金融业都在加快数字化转型步伐,并且得到各界的大力支持。本次会议深入贯彻了中央提出的“推动我国数字经济健康发展”的要求,呼应了《国民经济和社会发展第十四个五年规划和2035年远景目标纲要》提出的“加快数字化发展 建设数字中国”的战略目标,致力于推动数字金融领域的理论、政策研究与实践探索。来自监管部门、学术机构、金融机构以及数字技术企业等“政产学研用”的重要嘉宾相聚金融街,为数字金融创新应用与发展建言献策。

会议开场,由国家金融与发展实验室理事长李扬,北京市西城区委副书记、区长孙硕,BB贝博艾弗森官网董事长郭为为会议致辞。此次研讨会由北京市西城区政府党组成员、副区长,金融街服务局党组书记、局长聂杰英主持。

国家金融与发展实验室理事长李扬代表主办方致辞,分析了当前我国的就业形势,并总结了金融科技如何为解决就业问题提供支持。

首先,从总的数据来看,我国就业形势良好,已经完成了95%的就业目标。但是自全球危机以来,关注度逐渐集中到年轻人的就业情况,其失业率上升值得高度重视。这种就业现状源于宏观与微观层面的诸多因素。例如,“高碳”行业的高失业率;房地产市场的下滑性趋势,导致房地产中介行业没落;年轻人就业密集的教培行业受到冲击,致使其失业率增高。

其次,李扬表示解决如今的就业问题,根本上要靠金融科技的发展。吸收就业要靠中小企业,而中小企业的发展需要资金支持,需要金融科技的支持。

最后,李扬表示眼下各领域的发展形势较为严峻,如经济增长、就业形势、房地产问题、物价波动异常、疫情反复等。因此金融科技的支持力量至关重要,经过规范发展,金融科技可以解决很多领域的问题。应该支持金融科技的发展与创新,鼓励各方通过案例研究的平台,多交流、总结经验和建议,为国家健康运行提供支持,为金融效率提升做好服务。

北京市西城区委副书记、区长孙硕指出,北京金融街作为国家金融管理中心,聚集了“一行两会一局”等金融监管部门和金融机构总部。尤其是北京证券交易所的落地,为构建完备的金融生态促进高质量发展带来了重大的机遇。

当前,北京全力建设“自贸区+服务业”,扩大开放示范区和两区建设,并严格落实习近平总书记在北京视察时的讲话精神,探索一条减量发展、高水平发展的路。此外,北京西城区政府围绕“两区”建设、“三个平台”建设以及“国家金融管理中心”建设,努力走一条高质量发展的道路。通过紧紧围绕“产业+园区”的全面布局、“项目+企业”的全面落地和“品牌和品质”相协同的发展目标,着力构建金融、金融科技、资产管理、数字经济为主的“4+N”产业开放科技。

去年,北京西城区率先发布了《北京市西城区加快推进数字经济发展若干措施》,加快和加强数字基础设施建设,以数字金融为引领,发展与数字文化、数字消费为特征的新兴数字产业,以数据驱动现代工业转型升级,持续提升社会治理、政府服务、民生服务等领域的数字化水平,打造北京数字经济发展的西城样板。

北京西城区紧紧抓住金融科技发展的浪潮,厚植科技创新,从六个方面加快打造国际一流的金融科技示范区。一是高站位地构建金融科技的生态,始终把金融科技生态建设摆在重要位置;二是高品质推进金融区建设;三是高标准聚集重点项目落地,引进146家金融科技企业和专业机构,注册资本金超千亿元;四是高质量地支持企业发展;五是高标准举办金融数字建设活动;六是高水平打造营商环境,突出全周期、全链条的理念,支持企业发展。

数字经济的发展离不开社会各界的努力,北京西城区政府将不断优化产业生态和营商环境,加速金融科技创新的要素集聚,积极打造金融企业、科研机构和数字企业之间的沟通平台,整合“政产学研用”的各方资源,推动金融产业安全合规发展,更好服务实体经济的发展。

BB贝博艾弗森官网董事长郭为结合BB贝博艾弗森官网业务实践,提出了数字技术助力普惠金融的机遇与挑战。

一方面,数字技术助力普惠金融是大势所趋,构建场景金融是必然道路。去年以来,中央强调把数据作为重要的生产要素从而助力实业产业发展。按照总书记的指示,金融要服务实体经济,金融安全是国家安全,整个中国金融业迎来发展机遇。郭为表示,BB贝博艾弗森官网将“用数字技术实现普惠金融”定义为企业使命。过去,BB贝博艾弗森官网多年深耕农村农业和中小企业两大场景,在利用数字数据解读中小企业数据资产方面积累了丰富经验,未来BB贝博艾弗森官网非常愿意和金融行业的朋友携手,在总书记指导下围绕服务实体经济、信息数据安全领域做大规模的探索。

另一方面,数字技术助力普惠金融面临诸多挑战。郭为指出,把实体经济的数据转化为银行可进行风控管理,监管机构可监管的金融资产,面临法律、技术、行业壁垒等多方挑战。BB贝博艾弗森官网在数字数据的解读,重点围绕农业农村及中小微数据的解读上做出了大量尝试,下一步如何把分散的场景与银行业核心系统整合在一起,是新的技术挑战。云原生、数据原生提供了很好的技术可能性。郭为表示,未来BB贝博艾弗森官网愿意和业内朋友共同探索一条普惠金融的道路,特别是用数字技术如何助力普惠金融,发展普惠金融。这一努力意义深远,或将为世界普惠金融难题的解决提出中国方案。

随后,是“NIFD-DCITS金融科技创新案例”新书发布环节。为期一年的“第二届NIFD-DCITS全球金融科技创新案例”征集活动,在今天的研讨会上公布成果。经过评委会专家的认真审阅和评定,有28个案例从150余个初审案例中脱颖而出,涵盖了人工智能、区块链、互联技术、分布式等新技术在银行业、资本市场、基础设施建设及科技企业等场景的创新实践,为推动新技术与金融业务场景融合提供了重要参考。

本活动由国家金融与发展实验室金融科技研究中心与BB贝博艾弗森官网共同发起,由金融科技50人论坛具体推动和落实。本届入库案例,将收录于《“数字经济+科技向善”金融科技创新实践2021》一书,由人民日报出版社发行。国家金融与发展实验室理事长李扬,北京市西城区委副书记、区长孙硕,BB贝博艾弗森官网董事长郭为以及国家金融与发展实验室副主任杨涛共同为图书揭幕。

在主旨发言环节,中国人民银行金融研究所所长周诚君、中国银行业协会首席信息官高峰、中国工商银行首席技术官吕仲涛以及中国农业银行研发中心总经理王怡分别进行了主题发言,分享了对于数字金融创新应用与发展的思考与建议。该环节由中国社会科学院金融研究所金融科技研究室副主任董昀担任嘉宾主持。

中国人民银行金融研究所所长周诚君赞同了李扬理事长的观点,就金融科技如何帮助解决就业问题、如何推动科技向善,以及如何推动业务发展进行了思考。

首先,数字金融应用的一个重要领域是帮助市场主体获得资金支持,央行主流的征信系统拥有特有的方式,采集数据进行信用刻画,之后形成信用报告,并由央行运行管理。征信报告非常重要,但其覆盖率也存在局限性,部分中小微企业、个体工商户没有获得过贷款,缺少规范的财务报告和相关历史数据。然而小微企业和个体工商户是解决就业问题的重要力量,因此需要探讨如何帮助广大小微企业和个体工商户如何更好地获得金融支持,更好地生存下来。

其次,周诚君分析比较了央行主流征信体系以及大数据信用评价体系。央行主流征信体系在数据采集上呈现出五个特点:一是标准化;二是数据结构化;三是遵循相关性原则;四是遵从“必要最小原则”;五是真实性、客观性、准确性。一部分科技平台、大型科技公司通过大数据信用评价体系帮助商业银行解决了客户引流、客户信用评价以及合规风控问题。然而大数据信用评价体系是基于业态、场景和商业模式的体系,呈现出截然不同的特征:一是采集的数据多数是非标准化的;二是多数是非结构化数据;三是面广量大,不见得一定体现相关性,有些甚至看起来没有相关性;四是基于场景的非结构化数据很难强调真实、准确、客观和可追溯性,往往也无法修改;五是很难完全适用“必要、最小原则”。

之后,周诚君分享了替代数据信用评价的重要性。对于在金融机构或者大数据平台没有形成历史行为数据、又需要资金支持的小微企业、个体工商户以及农牧民等,替代数据可发挥重要作用。大量的基础设施、市政公共设施、公共服务领域积累了很多市场主体的相关经济活动信息,如电信支付记录、经营和工资发放流水、税收缴纳记录、房租缴纳情况等,若能这些分散在各地方政府有关部门和企业的数据有效地收集及分析,也可对相关市场主体的信用状况、还款能力等进行刻画,从而形成了替代数据信用评价。一些地方的实践表明,替代数据信用评价可有效帮助小微企业、个体工商户和农牧民提高金融可获得性,更好支持他们高质量发展。但是也存在一些问题需要重视。一是要解决好数据采集和使用的合法性问题;二是数据的使用应向地方中小法人金融机构(如地方城商行、农商行、信用社和村镇银行等)倾斜;三是对于替代数据信用评价,应在数据归集管理的基础上,提供模型、算法和评级评价等增值服务,帮助地方中小金融机构降低成本;四是在这个过程中,无疑需要地方政府的大力支持,但需要强调市场机制和市场规则的重要性,要遵循市场原则、运用竞价原则,形成竞争性的市场。

中国银行业协会首席信息官、CFT50学术成员高峰分享了自己对于数字金融创新与应用的思考。

首先,数据治理是保证数字金融健康发展的基石。完善数据治理规则,提高数字金融治理水平。一是数字金融与互联网金融不同。数字金融应更加强调金融发展的逻辑规律,守住金融风险的底线。二是数字金融和金融科技不同。很多金融科技案例在风险防范上还有缺陷,而数字金融更加强调数字技术,降低了金融服务门槛,加强了流程的数字化,也体现了数字金融的内驱动力。三是数字金融发展的新路径离不开数据治理体系。数据治理更加强调顶层决策,数据管理是流程和机制,数据管控是手段,这三者相辅相成。四是数字金融助力数字化转型,更应依托于数字技术,构建一个全感知、全链接、全场景、全智能的数字世界,进而优化现实的物理世界,即对传统银行的业务模式和风控体系重塑。

其次,视频银行与5G富媒体将成为数字金融新风口。疫情催生远程银行新业态,具体包括:全时全域;有温度的银行;全媒体、全场景;开放性服务。音视频银行可以实现24小时服务,没有地域限制,不分客户层级。“空中营业厅”把线下的大部分营业网点业务搬到“空中”,既有温度又互相交互。此外,在5G富媒体技术支撑下,线上远程的财富管理可能是未来发展的方向。通过三大运营商来进行组合一起向客户服务,既提升了用户的感知,也能够降低银行运营端开发APP的风险。

最后,数字金融链接数字生态。一是数字金融需要一个数字生态,但数字生态面临的最大危险是数据安全,需要依靠区块链技术应用加以解决。二是数字金融催生全景金融,全景金融朝着多样性、普惠性、共赢性发展。三是未来数字金融的新生态,最里层是银行内部生态,第二层是客户生态,最外层是合作伙伴。

中国工商银行首席技术官吕仲涛分享了工商银行在区块链创新应用方面的实践,并就如何进一步推动区块链创新发展提出思考。

吕仲涛介绍,工商银行一直以来将金融科技视为核心竞争力和改革创新驱动力,促进科技与金融深度融合,打造了一系列自主可控的新技术平台,包括推出了金融行业首个具有自主知识产权的企业级区块链平台—“工银玺链”。吕仲涛从五个方面具体介绍了工行区块链的创新实践案例:

第一,民生服务方面,工商银行借助区块链提升机构客户平台公信力,为慈善机构客户提供项目管理、线上捐款、支付见证、捐款溯源等金融服务,构建了区块链慈善金融生态,持续推动慈善公益行业的透明化。第二,智慧政务方面,工商银行联合山东省医保局建设医保区块链平台——“鲁医链”,将医疗药品信息上链储存,实现多方信息安全共享,构建多方信任,助力医保资金的穿透式监管。第三,供应链金融方面,工商银行率先推出银行增信无条件保兑产品“工银e信”,为产业链上下游企业注入核心企业信用加成,打通产业端贸易流和资金流的信息孤岛,实现全产业链银行资金支持。第四,资金管理方面,工商银行联合雄安新区,推出了雄安征迁安置资金管理区块链平台,保障资金拨付透明、安全发放。第五,在贸易金融方面,工商银行创新打造了“中欧e单通跨境贸易金融平台”,是全国首个基于中欧班列多式联运一单制的跨境贸易区块链平台,为“一带一路”沿线企业提供便利的贸易服务与信息支持。

同时,吕仲涛指出,区块链应用过程中存在两个方面的挑战:一是技术方面,区块链目前仍受限于去中心化、高安全和高性能构成的“不可能三角”问题,需要实现关键核心技术领域突破;二是应用方面,目前区块链在业务场景的规模化应用有待提升。

最后,关于如何进一步推动区块链创新发展,吕仲涛提出三点建议一是建议国家有关部门从顶层设计方面,加强区块链技术应用创新的统筹管理和规划布局;二是建议完善区块链技术在数字金融应用的标准体系,多方位推动区块链金融基础设施的建设与完善;三是建议加强跨行业及“产学研用”协同合作,全面推动区块链在数字金融领域的研发和应用。

中国农业银行研发中心总经理王怡以中国农业银行的数字金融创新应用为例,总结了金融科技助力乡村振兴之路。

首先,数字金融创新应用的趋势和变革。数据要素成为驱动数字经济发展的“助燃剂”,数据成为核心资产,推动人类社会迈向一个网络化连接、数据化描绘、融合化发展的数字经济新时代。从数字化转型的趋势来看,数字时代金融领域新技术、新应用快速发展,金融产品和服务模式持续变革,以融入产业生态、重塑银行服务,实现实时场景、极致服务、开放融合、灵活组织为特征的Bank4.0时代已经到来,银行业纷纷选择走向数字化转型之路。数字化转型是在“数据+算法”定义的世界中,以数据的自动流动化解决复杂系统的不确定性,优化资源配置效率,其本质是用金融科技新技术对传统银行经营管理的解构与重塑。这个过程中,传统业务要素并没有减少,发生变化的是结构、方式和方法。而中国农业银行在数字化转型过程中,重点体现在业务数据化和数据业务化。

其次,王怡分享了中国农业银行的创新案例。深耕乡村振兴领域,就面临着该领域天生具有的问题:一是数字基础薄弱,服务缺少支撑;二是客户需求差异大,服务难以开展;三是业态风险高,服务缺乏保障。农业银行运用“五新”体系破题解决面临的问题,即新数据、新技术、新产品、新渠道和新生态。构建以贷为主的存贷汇一体化的全金融聚合、全业态包容、全地域直达和全风险管控的“三农”数字金融体系与战略级惠农平台。未来,农业银行将深入贯彻落实服务“三农”的战略定位,全面实施数字乡村工程,为“三农”服务插上“科技的翅膀”,聚焦“业务数据化、数据业务化”,夯实数据基础、分享可信数据、激活数据价值,构建数字化“三农”综合金融服务体系,开创“三农”数字化转型新格局,打造“三农普惠领域最佳数字生态银行”,为乡村振兴事业贡献更多的农行智慧。

随后,王怡提出了一些经验总结及思考。第一,数字化转型是思想理念的转变,分为主动转型和被动转型。第二,“All in Data”的全面数字化是思想的改革。第三,上下互动及内部互补是实践的创新。

最后,王怡总结了数字化转型需要的四个关键能力一是数据资产转化为生产力的能力。二是构筑“开放+场景+生态金融”的能力。三是快速响应、快速产品创新的能力。四是全方位“客户洞察+金融服务”的能力。

之后,是备受瞩目的案例征集活动综述及颁发入库证书环节,由国家金融与发展实验室副主任、CFT50学术成员杨涛进行宣布。

国家金融与发展实验室副主任、CFT50学术成员杨涛进行了案例征集活动综述及颁发入库证书。今年图书的名称为《“数字经济+科技向善”金融科技创新实践(2021)》,此书主要基于2021年年度金融科技创新案例征集活动,选择了28篇案例入库,其中27篇国内案例,1篇国际案例。

去年案例入库后出书的题目是《“新基建+数字金融”的金融科技与创新实践》,每年我们选一个主题,跟当年最新的热点动态情况相结合。去年累计收集102个案例,从里面评选出22个案例。今年总共收到了150个案例,其中139个是国内案例,11篇国际案例,较第一年的案例数量有显著增长。

本次案例库按照项目类型划分,赋予参选案例6个指标一是面向数字化金融业务的IT基础设施重构项目;二是金融风控项目;三是小微金融服务项目;四是延伸金融服务项目;五是提升惠民服务项目;六是助力乡村振兴项目。具体看,在征集的 150 个案例覆中,较多篇创新案例覆盖了多类项目场景,其中面向数字化金融业务IT 技术设施重构项目的案例最多,达到 63 份;助力乡村振兴项目相对较少,共3份。

按照金融业务类型划分,共赋予银行、监管、场景金融等12个指标,参选案例涉及业务场景交叉融合。据统计,服务于银行业创新的案例数量最多,共有71 份,服务于证券业的案例43份,此外,对于场景金融、互联网金融的应用也占到比较大的比重。

总的来看,《“数字经济+科技向善”金融科技创新实践(2021)》整合的 28 篇入库案例,真实地反映出国内外前沿的金融科技创新,呈现了金融机构、金融科技企业等创新探索的现状与困惑之处,并通过案例系统地展示了金融科技在赋能实体经济发展的实践与成果。

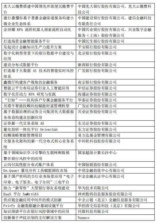
本届入选案例名单如下:

*排名不分前后

在优秀案例展示环节,中国银联云闪付部高级总监张逊,光大云缴费科技公司市场拓展部副总经理徐丹,中信证券信息技术中心人工智能组组长、高级副总裁徐畅泽,以及BB贝博艾弗森官网首席业务专家崔蕾作为入围案例代表进行了分享和交流。

“NIFD-DCITS全球金融科技创新案例库”旨在建设成为国内外顶尖的金融科技创新案例聚合基地,不仅为政府、监管、金融机构和企业提供重要参考素材,还将为国内外院校的教学、研究提供鲜活资料,有效服务于我国金融科技的健康发展,并且向国际社会充分展示我国优秀金融科技企业的风貌。

作为本次会议的召开地——“金融街i客厅”,是金融街服务体制改革中重要的一环,作为开放、多元、智能金融服务空间,致力成为金融街驻区机构沟通交流、政策信息发布、发展成果展示、政务专业服务的综合平台,为驻区机构和从业人员,提供更加便捷、高效、专业、优质的服务,成为金融街对外交往和专业服务综合窗口。

图书简介

《“数字经济+科技向善”金融科技创新实践2021》遴选于“第二届NIFD-DCITS金融科技创新案例征集”的29篇入库案例,其中包含了28篇国内案例和1篇国际实践,由国家金融与发展实验室携手BB贝博艾弗森官网共同打造,金融科技50人论坛具体推动和落实,真实地反映了国内外前沿金融科技创新实践,展示了金融科技如何更好地服务实体经济。

本书由人民日报出版社出版。人民日报出版社成立于1956年8月1日,是人民日报社直属的中央级社科类出版社,出版范围涵盖党政、经济、新闻、历史、文化、哲学、社会等多个领域。近年来人民日报出版社图书形成了党政、经济、新闻、文史、公职考试等出版方向,出版了《习近平用典》《精神的力量:中国共产党伟大精神最新阐释》《区块链:领导干部读本》《中国企业的韧性:危机下的应对与转型》《党史第一课》等图书,均取得了良好的社会效益和经济效益。

作为本次会议的召开地——“金融街i客厅”,是金融街服务体制改革中重要的一环,作为开放、多元、智能金融服务空间,致力成为金融街驻区机构沟通交流、政策信息发布、发展成果展示、政务专业服务的综合平台,为驻区机构和从业人员,提供更加便捷、高效、专业、优质的服务,成为金融街对外交往和专业服务综合窗口。

主办单位简介

北京金融街服务局为北京市政府派出机构,承担北京金融街区域的综合服务职能,将进一步创新工作机制,整合各方资源,提高配置能力,不断深化集监管支持服务、机构运营服务、环境优化服务、关系促进服务、专业研究服务、人才发展服务为一体的“6R”服务体系。出台“金服十条”“金科十条”“金开十条”,充分发挥“政策‘金三角’+服务‘双管家’”机制优势,为“一行两会”等金融监管部门和广大驻区金融机构、金融人才创造良好的工作、生活条件。承担金融街论坛组委会秘书处职能,金融街论坛为国家级、国际性专业论坛,着力打造中国参与全球金融治理发声平台、金融与实体经济良性互动平台、国家级金融政策宣传权威发布平台、金融业国际间交流合作平台。

国家金融与发展实验室设立于2005年,原名“中国社会科学院金融实验室”。这是中国第一个兼跨社会科学和自然科学的国家级金融智库。2015年6月,在吸收社科院若干其他新型智库型研究机构的基础上,更名为“国家金融与发展实验室”。2015年11月,被中国政府批准为首批25家国家高端智库之一。

西城园管委会是区政府派出机构,主要承担园区产业促进、国家级金融科技示范区服务工作等工作,推动建设重点工程、特色产业基地,服务重大项目落地,开展创业服务、人才服务、企业服务,优化园区发展环境。

“金融科技50人论坛”(CFT50)于2017年4月22日在北京发布成立。紧密围绕金融科技理论、实践与政策前沿,努力建设成为服务于“政产学研用”的独立优秀学术平台,并积极推动金融科技领域的交流协作与教育培训。参与出品的《中国金融科技运行报告》《全球金融科技创新实践》《中国金融科技青年论文》《金融科技15讲》《绿色金融:助力碳达峰、碳中和》等学术成果,在金融科技领域具有重要的影响力。

BB贝博艾弗森官网(000555.SZ)作为场景金融云平台引领者,坚持数字中国的初心,以创新驱动发展、科技自立自强、持续的战略升维为导向,从行业信息化的引领者,到聚焦金融科技推动行业数字化,成为中国领先的金融科技公司。